最新消息

回列表

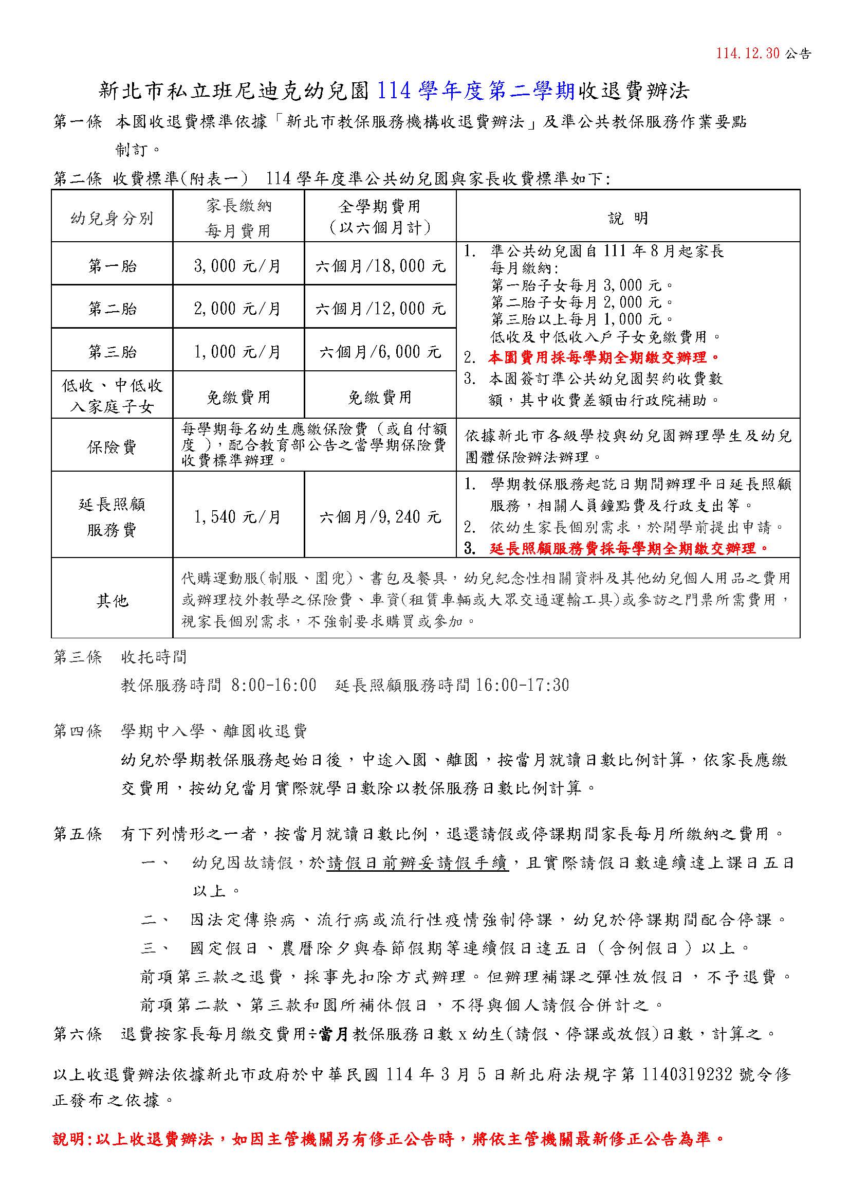
114學年度第二學期收退費辦法公告

2025/12/30 附件下載

114學年度第二學期收退費辦法